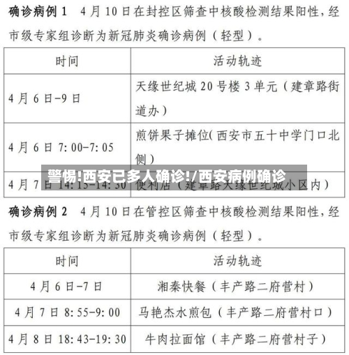
警惕!西安已多人确诊!/西安病例确诊

新冠肺炎⒃西安首现0增长,但离结束还早

月14日陕西西安首次出现新冠肺炎新增确诊0增长,但疫情结束仍需时间,近来全国疫情以湖北为重点 ,陕西等14省份防控成效显著但仍有潜在风险。西安首次0增长的具体情况2月14日,陕西新增新冠肺炎确诊病例下降至个位数后持续降低至1例,作为病例较集中的城市 ,西安首次出现0增长。

警惕!西安已多人确诊!/西安病例确诊-第1张图片

西安多名未成年少女自曝遭24岁男子性侵:被男方以玩猫为由请到家中_百度...

西安多名未成年少女遭24岁男子性侵事件中,犯罪嫌疑人杨某以玩猫等为由将受害者诱骗至家中实施侵害,警方已立案侦查 。案件背景与受害者情况受害者多为通过Lolita、JK 、cosplay等小众文化圈结识杨某的未成年人 ,年龄最小的仅12岁(小橙),最大19岁(晓晓)。

警惕!西安已多人确诊!/西安病例确诊-第2张图片

西安多名未成年少女,自己找媒体爆料称找到了一个20岁男子的性侵。有网友问这到底是怎么回事儿?该男子一直混迹在一个亚文化的圈子中 。并且在这个圈子内找和自己相同爱好的女性。然后以交往的名义 ,将其骗至家中性侵。其中有很多未成年少女还不满14岁 。那么多被性侵的少女中,只有一个是超过18岁的。

网络时代井喷式爆发,使得越来越多的信息在网络中流传 ,网络交友屡见不鲜 ,危害利弊只能自己区分了。2020年8月,陕西西安曝光了当地有10多名未成年女孩遭24岁男子性侵、猥亵 。

因为很多未成年的少女,没有将这位男子的这种行为说出来。 这也是为什么这么多男子利用二次元的兴趣爱好 ,然后进行引诱未成年少女的这种行为,所以其实于情于理的话,双方都是有罪的。

这就很容易让被侵犯的女孩子误以为其实就是男女朋友发生了关系 ,然后正常分手,殊不知这名男子用这种手段去伤害了不少女孩子 。

警报拉响!西安一例确诊原因令人意想不到,专家提醒:口罩不要摘_百度知...

〖壹〗、西安市此次确诊病例B的感染原因是在户外未佩戴口罩,与确诊病例A短暂时空交集时 ,因病例A吐痰形成气溶胶传播导致感染 。事件背景与溯源过程3月10日西安市报告确诊病例B,其无明确流行病学史且不在已有传播链上,引发社区传播担忧。

〖贰〗 、当前国内疫情形势根据国家卫健委公布的数据 ,3月13日0—24时,全国31个省(自治区、直辖市)和新疆生产建设兵团报告新增确诊病例1337例。其中,吉林(895例)、山东(92例) 、广东(79例)、陕西(60例)、河北(51例) 、上海(41例)、天津(40例)为疫情较为严重的省市 。

〖叁〗、青少年感染激增:英国帝国理工学院研究显示 ,秋季学校重新开放后 ,17岁以下人群确诊病例数激增。截至14日,平均每12名中学生中就有1人感染新冠病毒,过去一周超过20万名学生因新冠相关原因缺课;英格兰12至15岁学生中 ,仅有15%接种了新冠疫苗。

〖肆〗 、中国工程院院士张伯礼强调,冬季是病毒活跃期,建议继续加强防护:室内加强通风 ,外出戴口罩 、勤洗手,坚持“少外出、少聚集” 。世界教训与反思 一些国家因防控松懈、病毒变异和缺乏有效隔离措施导致疫情反弹。例如,英国住院病例剧增 ,医疗体系濒临崩溃;乌克兰新增确诊病例创历史新高。

陕西西安一面馆3月内2次遇确诊游客就餐,你如何看待此事?

大二女网红月入70万的现象需理性看待,其背后是行业特性与个体差异的叠加,而面馆老板的感慨则折射出实体经济转型的迫切性 ,两者本质是不同经济形态下的收入分配差异,不宜直接对比但需引发对职业价值与行业发展的深度思考 。

天时间怎么游西安?费用大概多少如果只有两天时间,那么一定要紧着重要的地方去 ,给亲如下建议:第一天要去一趟兵马俑 ,秦始皇陵。

一个人旅行时,想要尝试当地的特色美食,可以采取以下几种方法: 在旅游网站 、社交媒体等平台上搜索当地特色美食的介绍和评价 ,了解当地美食的种类和特点,并寻找值得尝试的餐厅和店铺。 向当地居民或者旅游人士询问,询问他们推荐的当地美食和餐厅 ,以获取更准确和实用的信息 。

西安旅游宣传广告语也许你错过了上一站的美好,才遇到了下一站的惊喜。面对复杂要开心。来吧,亲爱的 ,唐不要让你的生活被你的情绪所左右 。早上好!有时候,最难放下的是你从未真正拥有过的东西 。一切靠自己,改变命运靠自己。凡事坚持 ,凡事忍耐与弱者竞争,当然胜算很大,但这坚强是很难的。

一家三口准备到西安游玩2-3天 ,有什么景点和美食值得推荐?2到3天的行程 ,对于旅游资源丰富的古城西安来说,确实是时间太少了,只能浏览一下精华的部分 。对于没有来过西安的外地游客来说 ,兵马俑是肯定要去,城墙、大雁塔以及陕西历史博物馆也肯定是要去的,美食体验的话 ,++街也肯定也去一下。

相关推荐

  • 【gtr费用,gtr费用及图片】

    【gtr费用,gtr费用及图片】

    为什么几百万的超跑都跑不过200多万的GTR?GTR究竟强在哪?首先日产GTR采用的四驱系统能让这款追求性能的车避免起步打滑的现象,能够最大限度的保证汽车的最大起步速度。,其次,日产GTR8T的增压引擎动力强劲,官方版比较高功率是600匹马力,而且匹配的6挡双离合相当给力,保证了让发动机的动力最大速度能够传输到车轮上。因为它总是领先别人一步使用高科技的东西...

    2026/04/09
  • 【最新疫情城市排名,全国最新疫情前十城市】

    【最新疫情城市排名,全国最新疫情前十城市】

    揭榜!最新全国100强城市排名〖壹〗、最新全国100强城市排名显示,2022年百强城市中29城排名上升,36城下降,万亿GDP城市24个,TOP50城市守门员为太原,TOP100城市守门员为江西上饶,江苏、山东、广东、浙江入围百强城市数量较多。以下是详细介绍:整体格局变化过去一年受疫情等超预期因素冲击,百强城市再次出现大洗牌,29城排名上升,36城下降...

  • 西安疫情拐点已出现/西安疫情突发

    西安疫情拐点已出现/西安疫情突发

    春节泡汤了?国务院重磅提醒:春运时间已定!而疫情到了最关键时刻!_百度...〖壹〗、春节并未“泡汤”,但受疫情影响,多地鼓励就地过年,且西安疫情处于关键时期,春运将至需加强防控。春运时间确定与疫情形势春运时间:2022年春运将从1月17日开始,至2月25日结束,共40天。据初步预测,全国春运客运量较2021年7亿人次将会有较大幅度增长。〖贰〗、根据上面的介...

  • 名爵全部车型(名爵suv车型和费用)

    名爵全部车型(名爵suv车型和费用)

    上汽名爵9款最建议买的三款上汽名爵最建议购买的三款车型为MG9智己联名版、MG7和MG4EV,具体推荐理由及适用场景如下:MG9智己联名版作为高端智能旗舰车型,其核心优势在于插混系统的长续航与低能耗。023上海车展上,上汽名爵MG以全明星阵容亮相,推出MGMULAN、MGMGCyberster三款车型,开启运动汽车新时代。具体信息如下:MGMULA...

    2026/04/09
  • 【气囊游丝安装方法,气囊游丝安装注意事项】

    【气囊游丝安装方法,气囊游丝安装注意事项】

    吉普指南者更换气囊游丝方法吉普指南者更换气囊游丝的方法如下:前期准备车轮与方向盘摆正:首先,确保车辆处于平稳状态,车轮和方向盘都摆正,以便后续操作。断开电瓶负极线:为了安全起见,在拆卸任何电气部件之前,需要先断开电瓶的负极线,以防止意外触发安全气囊。更换吉普指南者的气囊游丝,可以按照以下步骤来操作哦:先摆好姿势:把车轮摆直,方向盘也对准,然后小心翼翼地把...

  • 多地通知乘火车飞机不再查核酸/现在坐火车飞机需要健康码吗

    多地通知乘火车飞机不再查核酸/现在坐火车飞机需要健康码吗

    乘火车飞机不再查核酸?多地回应部分地区乘火车飞机不再查验核酸阴性报告,多地官员强调不能无差别无休止管控,但各地具体政策存在差异,需以目的地要求为准。部分地区乘火车飞机不再查验核酸阴性报告广西:桂东铁路管辖范围覆盖贵广、南广高铁、益湛铁路近800公里,包括梧州南、贺州、藤县、钟山西4个高铁站和10个普铁站。乘火车或飞机到达昌黎不再查核酸:自2022年12月7...

  • 【北京解封后感染人数,2021年北京疫情解封】

    【北京解封后感染人数,2021年北京疫情解封】

    解封后的真实想法〖壹〗、解封后的真实想法是:不能因病例迅速增加、医疗资源紧张就断言防疫“大溃败”,近来疫情死亡病例少这一情况基本可信,应关注后续发展,若最终能将死亡病例控制在低水平,则说明前三年的防疫争取到了宝贵时间,此时放开是适时的,防疫总体成功,当下不应过早宣扬悲情,而要努力做好眼下的事,减少民众困难和担忧。〖贰〗、例如流通十部任智慧店长提到,2个多月...

  • 警惕!西安已多人确诊!/西安病例确诊

    警惕!西安已多人确诊!/西安病例确诊

    新冠肺炎⒃西安首现0增长,但离结束还早月14日陕西西安首次出现新冠肺炎新增确诊0增长,但疫情结束仍需时间,近来全国疫情以湖北为重点,陕西等14省份防控成效显著但仍有潜在风险。西安首次0增长的具体情况2月14日,陕西新增新冠肺炎确诊病例下降至个位数后持续降低至1例,作为病例较集中的城市,西...

  • 变速箱壳/变速箱壳体破裂是修还是换

    变速箱壳/变速箱壳体破裂是修还是换

    更换汽车变速箱壳的费用是多少〖壹〗、一般来说,费用大概在几百元到数千元不等。一些较为普通车型的变速箱壳更换费用可能相对较低,几百元到两三千元都有可能。这主要是因为这类车型的变速箱壳结构相对简单,材料成本不高,维修难度也较小。〖贰〗、更换汽车变速箱壳的费用因多种因素而异。一般来说,费用大致在几百元到数千元不等。首先,不同车型的变速箱壳费用差异较大。一些普通家...

    2026/04/09
  • 新款帕萨特怎么弄中文/新款帕萨特怎么弄中文字幕

    新款帕萨特怎么弄中文/新款帕萨特怎么弄中文字幕

    帕萨特仪表盘英文怎么调中文利用一汽大众帕萨特多功能方向盘上面的方向键选取“服务-语言”。然后在一汽大众帕萨特仪表盘上面选取中文点击确认。使用一汽大众帕萨特多功能方向盘上面的OK键,然后点击确认即可完成设置。首先按动一键启动按钮,启动车辆发动机,否则无法调节。之后点击音量键的+号按钮,按动三次。点击多功能方向盘左侧的SET按钮,进入仪表盘设置功能。之后仪表盘...

返回顶部