北京车辆限行(北京车辆限行2026年3月限行)

北京限号几环以内不让进怎么处罚,几小时处罚一次

若在此时间段进入 ,将被罚款100元并扣3分。工作日9时至17时,需遵守尾号限行规定,限行范围为五环路(含)以内道路 。若在平峰期违反尾号限行 ,罚款100元但不扣分。同样 ,对于办理了进京通行证的外埠号牌车辆,一般也是4个小时之内相同的罚款只罚一次。

北京车辆限行(北京车辆限行2026年3月限行)-第1张图片

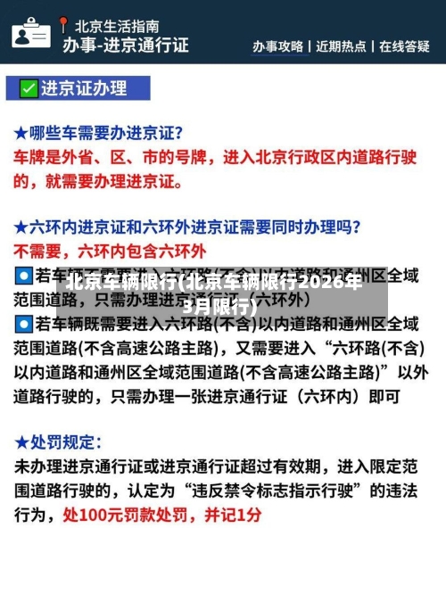
办理电子进京证;遵守与六环路(不含)以内一致的限行规则(工作日7-9/17-20时禁入、9-17时尾号限行) 。补充说明尾号限行规则每13周轮换一次,法定节假日不限行;进京证有效期为7天(长期进京证需符合更多条件) ,可通过“北京交警 ”APP办理 。

北京车辆限行(北京车辆限行2026年3月限行)-第2张图片

北京外地车牌限号不能进入北京市五环路(不含)以内区域道路行驶。具体限行规定如下:限行范围:北京市行政区域内道路(郊区部分除外),即主要指的是五环路以内的城区道路。限行规则:根据车牌尾号进行限行,每星期一到星期五的早7:00至晚8:00 ,持每天限行1个尾号的车辆在限行范围内通行 。

北京车辆限行(北京车辆限行2026年3月限行)-第3张图片

该限号五环以内不让进,不含五环路。根据《中华人民共和国道路交通安全法》和《北京市大气污染防治条例》有关规定,该市别的机动车实施按车牌尾号工作日高峰时段区域限行交通管理措施 ,限行时间为7时至20时,范围为五环路以内道路,不含五环路。没有按尾号限制通行 ,将会被处100元罚款,不记分 。

本地车方面,工作日7时至20时实施限号限行 ,其限行范围是五环路以内道路(不含五环路)。也就是说 ,在这个时间段内,本地车牌尾号限行的车辆不能在五环路以内不含五环路的道路上行驶。外地车的限行规则更为复杂 。

北京限号主要针对五环路以内道路(不含五环路),外地车需办理进京证并遵守相应限行规定。具体如下:限行区域与时间限行区域:五环路以内道路(不含五环路)。限行时间:工作日7时至20时 ,周末及法定节假日不限行 。

北京机动车限行规定

〖壹〗 、026年3月30日至6月28日期间,北京小客车限行规则针对不同车辆类型有明确区分,节假日有特殊调整 ,具体如下: 本地机动车限行规则工作日7:00-20:00限行,限行范围为五环路以内(不含五环);尾号限行规则为:周一2/周二3/周三4/周四5/0、周五1/6(字母尾号按0管理)。

〖贰〗、核心规则说明根据北京现行机动车限行规定,车牌尾号为英文字母(含大写 、小写)的机动车 ,统一按照尾号“0”对应的限行规则执行,即与尾号为“0”的车辆限行要求完全一致。

〖叁〗 、026年1月5日起执行的北京机动车限行规定如下:限行周期是2025年12月29日至2026年3月29日 。限行尾号规则方面,工作日(星期一到星期五)限行对应尾号分别为3和4和5和0、1和2和7 ,字母尾号按0管理,今日(2026年1月5日 周一)限行尾号是3和8 。限行时间因车辆类型而异。

北京车辆限行政策

〖壹〗、025年北京限行免罚政策并非一月一次。以下是对该政策的详细解读:限行免罚政策概述 北京限行免罚政策是针对特定情况下,对违反限行规定的车辆给予的一种宽容性处理 。该政策的目的是在保障城市交通顺畅的同时 ,也考虑到部分车主因特殊原因而不得不违反限行规定的情况。

〖贰〗 、北京号牌车辆限行规定 限行时间:工作日的7时至20时。在这个时间段内 ,车主必须遵守尾号限行规定 。限行范围:五环路以内道路,但不包括五环路本身。

〖叁〗、北京限行政策是为降低机动车污染物排放、改善空气质量,在工作日高峰时段对特定区域实施尾号限行的交通管理措施。

〖肆〗 、北京2025年12月29日至2026年3月29日车辆限行政策如下:本地车限行方面:尾号规则:周一限行尾号为3和周二为4和周三为5和0、周四为1和周五为2和7 ,尾号字母按0管理 。时间:工作日7:00 - 20:00,星期六日及法定节假日不限行。范围:五环路(不含)以内道路。

北京车辆限行条件是什么

〖壹〗、北京车辆限行条件会根据不同情况有所变化 。一般来说,会按照车牌尾号进行限行 ,在规定的时间段内,特定尾号的车辆不能在某些区域行驶。限行通常是为了缓解交通拥堵 、减少空气污染等。具体限行规定会根据城市交通状况和政策调整 。比如,可能会根据工作日和非工作日区分限行规则 。

〖贰〗、限行时间为工作日的7时至20时 ,限行范围为五环路以内道路(不含五环路)。所以,外地车在工作日的7时至20时是不能进入四环的,因为四环包含在五环路以内道路范围内。 例如 ,如果一辆外地车在星期一到星期五的7点以后想要进入四环,就会违反限行规定 。

〖叁〗、本地车限行方面:尾号规则:周一限行尾号为3和周二为4和周三为5和0 、周四为1和周五为2和7,尾号字母按0管理。时间:工作日7:00 - 20:00 ,星期六日及法定节假日不限行。范围:五环路(不含)以内道路 。外地车限行方面:需办理进京证 ,每年比较多12次,每次7天。

北京车辆限号行驶规定

〖壹〗、北京限行尾号规定时间因车辆类型而异,载客汽车工作日7时至20时限行(星期六日及法定节假日不限行);载货汽车每天6时至24时限行。在2025年12月29日至2026年3月29日期间 ,具体限行尾号安排如下:周一限行尾号为8;周二限行尾号为9;周三限行尾号为0;周四限行尾号为6;周五限行尾号为7 。

〖贰〗、北京市内限行规则(适用于北京号牌车辆)限行时间:工作日7时至20时,星期六日及法定节假日不限行。限行区域:五环路以内道路(不含五环路)。

〖叁〗 、北京号牌车辆处罚规定:限行时间为工作日7时 - 20时,范围是五环路以内道路(不含五环路) 。当车辆违反尾号限行规定时 ,会被处以100元罚款,同时不记分。在同一自然日内,一般是4个小时之内相同的罚款只罚一次 ,若超过4小时再次违反限行规定,就会面临重复处罚。

〖肆〗 、北京车辆限号行驶规定如下:限行时间:工作日7时至20时(星期六日及法定节假日不限行) 。限行范围:五环路以内道路(不含五环路) 。限行规则:车牌尾号轮换方式按照北京市机动车车牌尾号轮换方式执行。

〖伍〗、外省车辆限行规定:外省、区 、市核发号牌(含临时号牌)的机动车,工作日7时至9时、17时至20时 ,禁止载客汽车进入五环路(含)以内道路行驶;工作日9时至17时,执行按车牌尾号工作日高峰时段区域限行的交通管理措施。但纯电动汽车及持有北京市驾驶证的驾驶员可以免于这一限行措施 。

相关推荐

  • 31省新增确诊1228例/31省区新增确诊327例

    31省新增确诊1228例/31省区新增确诊327例

    青海疫情最新情况(12月2日)青海疫情最新公布〖壹〗、最新消息:2022年12月1日0—24时,青海省新增本土确诊病例9例,治愈出院12例,正在定点医疗机构隔离救治52例;新增本土无症状感染者688例,解除医学隔离观察324例,尚在医学隔离观察12286例。截至12月1日24时,全省现有本土确诊病例52例、本土无症状感染者12286例。〖贰〗、月2日0—2...

  • 新增确诊30例本土8例/新增确诊30例5例本土

    新增确诊30例本土8例/新增确诊30例5例本土

    国家卫健委:16日新增确诊31例,本土8例〖壹〗、月16日0—24时,全国31个省(自治区、直辖市)和新疆生产建设兵团报告新增确诊病例31例,其中本土病例8例(均在辽宁大连市),境外输入病例23例。〖贰〗、月16日0—24时,全国新增确诊病例223例,其中本土病例163例,境外输入病例60例。〖叁〗、月7日0—24时,全国报告新增确诊病例31例,其中本土病...

  • 【南昌大学多少分录取,暨南大学多少分才能录取】

    【南昌大学多少分录取,暨南大学多少分才能录取】

    南昌大学2025临床研究生录取分数线是多少〖壹〗、超声医学:3572分临床病理:3166分皮肤病与性病学:355分肿瘤学:3211分需注意,复试分数线仅代表进入复试的资格门槛,实际录取分数线可能因以下因素调整:招生计划:若某专业招生名额未满,可能降低录取分数线;若报考人数远超计划,则分数线可能上浮。〖贰〗、专业学位)超声医学:复试分数线为3572分;(专业...

  • 天津新增19例本土阳性感染者(天津新增1例本土病例轨迹)

    天津新增19例本土阳性感染者(天津新增1例本土病例轨迹)

    天津本轮疫情累计确诊19例截至2022年2月28日24时,天津市本轮疫情累计报告本土新冠肺炎确诊病例19例,均在定点医院治疗;累计报告本土无症状感染者2例,其中2例已转为确诊病例。截至1月14日24时,天津本轮本土疫情累计报告确诊病例181例,本土无症状感染者22例,其中2例无症状感染者转为确诊病例。以下是详细情况:新增病例情况:2022年1月14日0至2...

  • 凤岗疫情(凤岗最新消息)

    凤岗疫情(凤岗最新消息)

    今天凤岗有大规模核酸吗通过查询相关资料显示今天凤岗没有大规模核酸。截止到2022年6月29日,近期,各学校即将开学,人员跨省、市流动频繁,周边多地发生新冠肺炎本土疫情,为严防疫情输入风险,保障您及身边亲人朋友的安全,巩固来之不易的防疫成果,凤岗镇开放27个核酸采样点,为广大市民群众核酸检测提供便利,确保人民群众生命健康安全,不用大规模核酸。有。凤岗镇是广东...

    2026/04/07
  • 汽车绞盘使用方法(汽车绞盘的工作原理)

    汽车绞盘使用方法(汽车绞盘的工作原理)

    【装备】越野车绞盘及滑轮使用〖壹〗、越野车绞盘及滑轮的使用需要在实际救援中多加练习。掌握了绞盘、滑轮、抱树带和地锚等装备的使用技巧,将极大地提升你在越野探险中的自救与救援能力。在享受越野带来的乐趣的同时,也要时刻注意安全,确保每一次探险都能平安归来。〖贰〗、绞盘是具有垂直安装的绞缆筒在动力驱动下能卷绕但不储存绳索的机械也指转动轴线与甲板垂直的绞车是车辆、船...

  • 桑塔纳新款费用/桑塔纳2021款费用

    桑塔纳新款费用/桑塔纳2021款费用

    降幅近3万,6到8万元买台桑塔纳,香不香?〖壹〗、在降幅近3万、6到8万元预算下,购买桑塔纳是值得考虑的选取,尤其适合注重实用性和可靠性的消费者。以下从费用优势、产品力、市场认可度三个维度展开分析:费用优势:终端优惠力度大,性价比凸显老款车型降价明显:2021款改款桑塔纳上市后,老款车型终端优惠力度进一步加大。〖贰〗、-8万元,买一款德系品质的大众A级车。...

  • 【十堰汽油费用,十堰汽油费用今日费用】

    【十堰汽油费用,十堰汽油费用今日费用】

    十堰开车到北京要多少公里,时间,过路费,油钱〖壹〗、十堰市到北京市高速自驾:高速费全程约1177公里,用时约1两小时,高速公路收费(7座以下小型客车):515元(襄州北收费站65+豫冀界收费站250+冀京界收费站185+西红门收费站15)。〖贰〗、大致需要支付约300-400元人民币的过路费。油费方面,按照每百公里消耗10升汽油计算,往返一趟大约需要50...

    2026/04/07
  • 【31省新增42例本土确诊分布3省,31省份新增32例确诊本土4例】

    【31省新增42例本土确诊分布3省,31省份新增32例确诊本土4例】

    北京12日新增本土确诊42例、无症状8例月12日0时至24时,北京新增42例本土确诊病例(含1例5月9日、2例5月11日诊断的无症状感染者转确诊病例)和8例无症状感染者,无新增疑似病例;新增1例境外输入确诊病例和1例无症状感染者,无新增疑似病例。治愈出院93例。本土确诊病例情况如下:西城区:2例,分别现住双旗杆东里、玉桃园一区。月27日北京新增本土42例确...

  • 新冠肺炎官方最新数据/新冠肺炎实时动态全国数据

    新冠肺炎官方最新数据/新冠肺炎实时动态全国数据

    全球确诊超40万,死亡接近2万,英国将建“方舱医院”,牛津剑桥..._百度...全球疫情数据确诊病例:美国约翰斯·霍普金斯大学数据显示,截至美国东部时间24日13时30分(北京时间25日1时30分),全球累计确诊超40万例,达407,485例。死亡病例:全球累计死亡18,227例。波及范围:疫情已扩散至全球160多个国家和地区。国外疫情:9月24日部分国家...

返回顶部